宜信同城网交流论坛

 找回密码
 立即注册
开启左侧

微软Win10 KB5011543(19044.1620)发布!完整版

[复制链接]
发表于 2023-2-10 06:28:46 | 显示全部楼层 |阅读模式 来自 LAN

  当客小编为您带来最新Win10系统消息!微软发布最新Win10 KB5011543(19044.1620)正式版,新增了很多有趣的功能,下面为大家带来完整的更新内容介绍,有需要的快来看看吧!

  亮点

  新增功能! 搜索亮点介绍

  搜索亮点将展示每天特别有趣的时刻,例如全局和地区中的节假日、周年纪念日和其他实时教育时刻。 若要一目了然地查看更多详细信息,请在搜索框中悬停、单击或点击插图。

  对于企业客户,搜索亮点将包含组织的最新更新,并推荐人员、文件等。

  搜索亮点将在接下来几周内Windows 10客户推出。 我们采用分阶段的测量方法。 未来几个月内将广泛可用。 有关详细信息,请参阅组配置:搜索搜索Windows。

企业版

消费者版

  更新了阻止 Android 设备用户登录某些 Microsoft 应用程序的问题,例如 Microsoft Outlook 或 Microsoft Teams。

  更新导致凭据窗口 的 “后退”按钮(在登录位置)在高对比度黑色模式下不可见的问题。

  改进

  注意: 若要查看已解决的问题列表,请单击或点击 OS 名称以展开可折叠部分。

  Windows 10,版本 21H2

  重要: 使用 EKB KB5003791 Windows 10版本 21H2。

  此非安全更新包括质量改进。 关键更改包括:

  此版本包括版本 20H2 Windows 10的所有改进。

  此版本未记录任何其他问题。

  Windows 10,版本 21H1

  重要: 使用 EKB KB5000736 Windows 10版本 21H1。

  此非安全更新包括质量改进。 关键更改包括:

  此版本包括版本 20H2 Windows 10的所有改进。

  此版本未记录任何其他问题。

  Windows 10,版本 20H2

  重要: 使用 EKB KB4562830 Windows 10版本 20H2。

  此非安全更新包括质量改进。 关键更改包括:

  新增功能! 搜索亮点介绍

  搜索亮点将展示每天特别有趣的时刻,例如全局和地区中的节假日、周年纪念日和其他实时教育时刻。 若要一目了然地查看更多详细信息,请在搜索框中悬停、单击或点击插图。

  对于企业客户,搜索亮点还将包含组织的最新更新,并推荐人员、文件等。

  搜索亮点将在接下来几周内Windows 10客户推出。 我们采用分阶段的测量方法。 未来几个月内将广泛可用。 有关详细信息,请参阅组配置:搜索搜索Windows。

  新增功能! 提供更改 Toast 按钮颜色的能力,以便对于在操作系统中使用通知发送通知的应用Windows确定成功和关键方案。 此功能还使通知在视觉上更加紧凑。

  新增功能! 添加一个新策略,该策略默认在操作中心内扩展应用前三个通知,用于在操作系统中使用 Windows 通知发送通知的应用。 此功能显示可同时交互的多个通知。

  解决导致 searchindexer 的问题。exe ,在远程桌面设置环境的卸载操作期间停止响应。

  解决影响 searchindexer 的问题。exe 并阻止 Microsoft Outlook的脱机搜索返回最近的电子邮件。

  解决将国家语言支持 Windows NLS 版本从 6.3 (6.2) 停用的问题。

  解决现代浏览器无法正确呈现 gpresult/h 生成的 HTML 的问题。

  解决在 AppLocker 的 PowerShell 测试期间导致文件“访问被拒绝”异常的问题。

  解决可能会导致组策略服务停止处理组策略注册表首选项的遥测信息的问题。

  解决在 FQDN 和子网条件中指定完全限定的域名时, (DNS 服务器查询解析策略) 的问题。

  解决 PacRequestorEnforcement 中的堆泄漏,该泄漏会降低域控制器的性能。

  解决影响密钥分发中心与 KDC (代理) 的问题。 KDC 代理无法正确获取 Kerberos 票证,用于登录适用于Windows Hello密钥信任帐户。

  在 Web 帐户管理器 (WAM) 中增加了对 Microsoft 帐户Azure Active Directory (AAD) 和传递 () 。

  解决在某些密码更改方案中记录事件 ID 37 的问题,包括故障转移群集名称对象 (CNO) 或虚拟计算机对象 (VCO) 密码更改。

  解决了在使用无提示 BitLocker 启用策略时 (TPM) 添加受信任平台模块的问题。

  解决了阻止“用户帐户控制” (UAC) 对话框正确显示正在请求提升的权限的应用程序的问题。

  解决跨域移动计算机帐户时 导致 Move-ADObject 命令失败的问题。 错误消息为“为属性指定了多个值,该属性只能有一个值”。

  解决在策略更改后阻止事件 4739 显示某些属性的新值的问题。

  解决阻止 Android 设备用户登录某些 Microsoft 应用程序(例如 Microsoft Outlook 或 Microsoft Teams) 的问题。 滚动更新令牌签名和解密证书、重置用户密码或管理员吊销刷新令牌后,会出现此问题。

  解决可能会导致域加入在使用不一致 DNS 主机名的环境中失败的问题。

  解决了阻止登录时凭据窗口的“后退”按钮在高对比度黑色模式下可见的问题。

  解决了在启用 SMB 强化时,阻止你使用 IP 地址 (SMB) 访问服务器消息块的问题。

  解决当最佳做法分析器 (BPA) SMB 的值尚未更新到较新平台时发生的问题。

  解决导致 SMB 服务器0x1E停止错误的问题 (srv2.sys) 。

  解决了创建群集时 NetBIOS 和 DNS Active Directory 域名不匹配的问题。

  解决在将文本文件转换为 PDF 时 (NFS) 重定向程序停止 (0x50) 错误的问题。

  解决当某些设备与设备配对时,可能会导致某些设备在蓝屏上接收蓝牙的问题。 当某些配置服务提供商 (CSP ) 策略时,会出现此问题,蓝牙 A2dp 配置文件。

  如果已安装早期更新,则仅此包中包含的新更新将下载并安装在设备上。

  Windows 10服务堆栈更新 - 19042.1613、19043.1613 和 19044.1613

  此更新对服务堆栈进行了质量改进,该堆栈是安装Windows组件。 服务堆栈 (SSU) 确保具有可靠可靠的服务堆栈,以便设备可以接收和安装 Microsoft 更新。

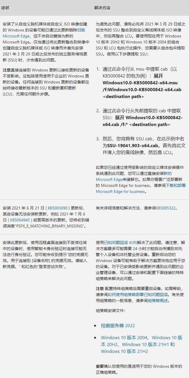
  已知问题

宜信网交流论坛 - 版权声明 1、在发表言论时,请遵守当地法律法规。主题所有言论纯属个人意见,与本站立场无关。
2、本站所有主题由作者发表,作者享有帖子相关版权,其他单位或个人使用、转载或引用本文时必须征得作者同意并注明来源于宜信网
3、如本帖侵犯到任何版权问题,请立即告知本站,本站将及时予与删除并致以最深的歉意。
4、帖子不遵守当地法律法规、广告、人身攻击等情况时,宜信网管理人员有权不事先通知发贴者而删除本文。
您需要登录后才可以回帖 登录 | 立即注册

本版积分规则

QQ|Archiver|手机版|小黑屋|宜信同城网交流论坛 ( 闽ICP备19021048号 )|站点地图

GMT+8, 2026-4-1 07:56 , Processed in 0.255123 second(s), 15 queries , Redis On.

Powered by Discuz! X3.4

Copyright © 2001-2020, Tencent Cloud.

快速回复 返回顶部 返回列表