宜信同城网交流论坛

 找回密码
 立即注册
开启左侧

微软最新Win10 KB5011543(19044.1620)补丁来了!完整更新内容一览! ...

[复制链接]
发表于 2023-2-10 06:28:51 | 显示全部楼层 |阅读模式 来自 LAN

  今天凌晨微软向Windows10用户发布了最新的累计更新补丁KB50011543,此次更新重点是带来最新的搜索功能,下面个小编一起来看看完整的更新日志吧!

  更新内容

  强调

  新的! 介绍搜索亮点

  搜索亮点将展示每天的特别重要且有趣的时刻,例如假期、纪念日以及全球和您所在地区的其他教育时刻。要一目了然地查看更多详细信息,请悬停、单击或点击搜索框中的插图。

  对于企业客户,搜索亮点将包含您组织的最新更新,并建议人员、文件等。

  搜索亮点将在接下来的几周内向 Windows 10 客户推出。我们正在采取分阶段和衡量的方法。未来几个月将出现广泛的可用性。

  企业

  消费者

  更新了阻止 Android 设备用户登录某些 Microsoft 应用程序(例如 Microsoft Outlook 或 Microsoft Teams)的问题。

  更新了导致您登录的凭据窗口的“后退”按钮在高对比度黑色模式下不可见的问题。

  改进

  Windows 10,版本 21H2

  重要提示: 使用 EKB KB5003791更新到 Windows 10 版本 21H2。

  此非安全更新包括质量改进。主要变化包括:

  此版本包括 Windows 10 版本 20H2 的所有改进。

  此版本没有记录其他问题。

  Windows 10,版本 21H1

  重要提示: 使用 EKB KB5000736更新到 Windows 10 版本 21H1。

  此非安全更新包括质量改进。主要变化包括:

  此版本包括 Windows 10 版本 20H2 的所有改进。

  此版本没有记录其他问题。

  Windows 10,版本 20H2

  重要提示: 使用 EKB KB4562830更新到 Windows 10 版本 20H2。

  此非安全更新包括质量改进。主要变化包括:

  新的! 介绍搜索亮点

  搜索亮点将展示每天的特别重要且有趣的时刻,例如假期、纪念日以及全球和您所在地区的其他教育时刻。要一目了然地查看更多详细信息,请悬停、单击或点击搜索框中的插图。

  对于企业客户,搜索亮点还将包含您组织的最新更新,并建议人员、文件等。

  搜索亮点将在接下来的几周内向 Windows 10 客户推出。我们正在采取分阶段和衡量的方法。未来几个月将出现广泛的可用性。

  新的! 提供更改 toast 按钮颜色的功能,以便在操作系统中使用 Windows 通知发送通知的应用更轻松地识别成功和关键场景。此功能还使通知在视觉上更加紧凑。

  新的! 为使用操作系统中的 Windows 通知发送通知的应用添加了一项新策略,该策略默认在操作中心中扩展应用的前三个通知。此功能显示您可以同时与之交互的多个通知。

  解决了导致searchindexer的问题。exe在远程桌面设置环境中的卸载操作期间停止响应。

  解决了影响searchindexer的问题。exe并阻止 Microsoft Outlook 的脱机搜索返回最近的电子邮件。

  解决了将本地语言支持 (NLS) 版本从 6.3 更改为 6.2 时可能会停用 Windows 的问题。

  解决了现代浏览器无法正确呈现由gpresult/h生成的 HTML 的问题。

  解决了在 AppLocker 的 PowerShell 测试期间导致文件“访问被拒绝”异常的问题。

  解决了可能导致组策略服务停止处理组策略注册表首选项的遥测信息的问题。

  解决了在您指定完全限定域名 (FQDN) 和子网条件时可能阻止 DNS 服务器查询解析策略按预期工作的问题。

  解决了PacRequestorEnforcement中降低域控制器性能的堆泄漏。

  解决了影响密钥分发中心 (KDC) 代理的问题。KDC 代理无法正确获取用于登录密钥信任 Windows Hello 企业版的 Kerberos 票证。

  在 Azure Active Directory (AAD) Web 帐户管理器 (WAM) 中添加对 Microsoft 帐户 (MSA) 直通方案的支持。

  解决了在某些密码更改方案(包括故障转移群集名称对象 (CNO) 或虚拟计算机对象 (VCO) 密码更改)期间记录事件 ID 37 的问题。

  解决了在您使用静默 BitLocker 启用策略时可能无意中添加受信任平台模块 (TPM) 保护程序的问题。

  解决了阻止用户帐户控制 (UAC) 对话框正确显示请求提升权限的应用程序的问题。

  解决了跨域移动计算机帐户时导致Move-ADObject命令失败的问题。错误消息是“为只能具有一个值的属性指定了多个值”。

  解决了阻止事件 4739 在策略更改后显示某些属性的新值的问题。

  解决了阻止 Android 设备用户登录某些 Microsoft 应用程序(例如 Microsoft Outlook 或 Microsoft Teams)的问题。在翻转令牌签名和解密证书、重置用户密码或管理员撤销刷新令牌后,会出现此问题。

  解决了在使用不相交的 DNS 主机名的环境中可能导致域加入失败的问题。

  解决了阻止您登录的凭据窗口的“后退”按钮在高对比度黑色模式下显示的问题。

  解决了在启用 SMB 强化时阻止您使用 IP 地址访问服务器消息块 (SMB) 共享的问题。

  解决了当 SMB 的最佳实践分析器 (BPA) 值未针对更新的平台更新时发生的问题。

  解决了在 SMB 服务器 ( srv2.sys )中导致停止错误 0x1E 的问题。

  解决了在创建集群时导致 NetBIOS 和 DNS Active Directory 域名不匹配的问题。

  解决了将文本文件转换为 PDF 时导致网络文件系统 (NFS) 重定向器停止工作(错误 0x50)的问题。

  解决了可能导致某些设备在与蓝牙设备配对时在蓝屏上收到错误消息的已知问题。当存在影响蓝牙 A2dp 配置文件的某些配置服务提供商(CSP) 策略时,会出现此问题。

  如果您安装了较早的更新,则只会下载此软件包中包含的新更新并将其安装在您的设备上。

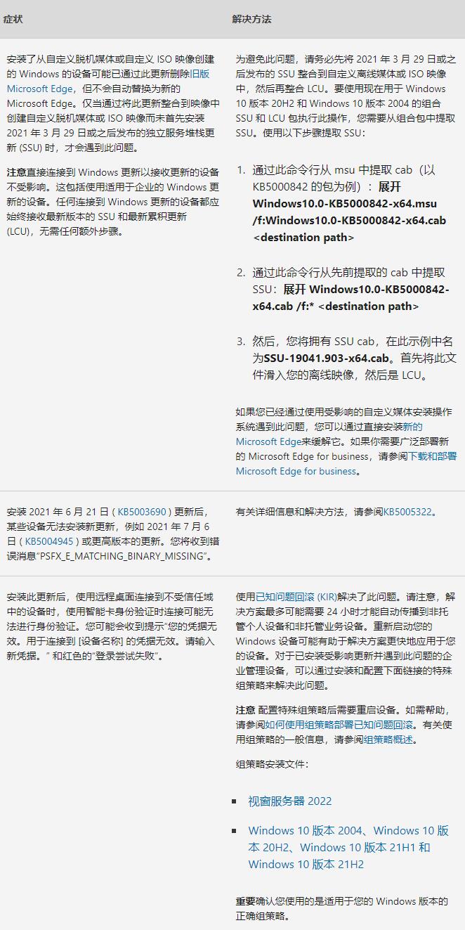
  已知问题

宜信网交流论坛 - 版权声明 1、在发表言论时,请遵守当地法律法规。主题所有言论纯属个人意见,与本站立场无关。
2、本站所有主题由作者发表,作者享有帖子相关版权,其他单位或个人使用、转载或引用本文时必须征得作者同意并注明来源于宜信网
3、如本帖侵犯到任何版权问题,请立即告知本站,本站将及时予与删除并致以最深的歉意。
4、帖子不遵守当地法律法规、广告、人身攻击等情况时,宜信网管理人员有权不事先通知发贴者而删除本文。
您需要登录后才可以回帖 登录 | 立即注册

本版积分规则

QQ|Archiver|手机版|小黑屋|宜信同城网交流论坛 ( 闽ICP备19021048号 )|站点地图

GMT+8, 2026-4-1 07:55 , Processed in 0.476342 second(s), 15 queries , Redis On.

Powered by Discuz! X3.4

Copyright © 2001-2020, Tencent Cloud.

快速回复 返回顶部 返回列表