宜信同城网交流论坛

 找回密码
 立即注册
开启左侧

升级成Win11英伟达不能用了?Win11安装不了英伟达驱动的解决教程 ...

[复制链接]
发表于 2023-2-10 06:29:36 | 显示全部楼层 |阅读模式 来自 LAN

  英伟达驱动可以帮助Nvidia显卡用户快速升级驱动、优化游戏设置、截取游戏画面以及提高游戏的流畅性。近期有部分Win11用户遇到了安装不了英伟达驱动的情况,那么有没有什么办法解决呢?下面小编就给大家分享一下详细的解决方法。遇到同样问题的用户注意了。

  操作方法:

  首先确认选择下载的是Win11配适的最新显卡驱动,如果用户下载了Win10版本的显卡驱动将无法正常安装。

  其次,用户可以根据自己的需求,进入安全模式尝试在安全模式中安装。

  进入安全模式方法:

  1、直接选择开始菜单中的关机,同时按住 Shift 键不放然后用鼠标点击重启。

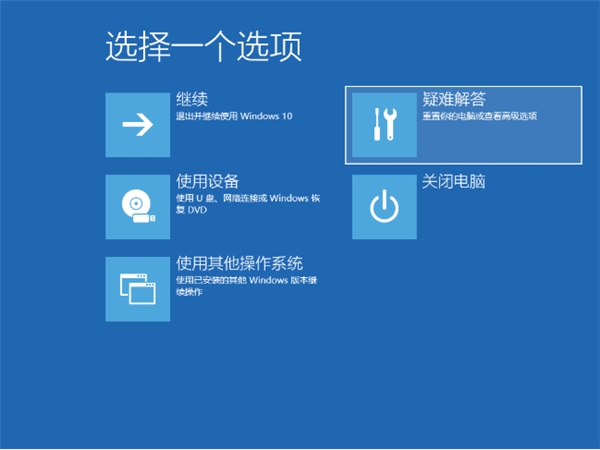
  2、正常重启电脑后会直接进入到选择一个选项,在这里我们选择疑难解答选项,如下图:

  3、在疑难解答选项中选择高级选项,如图:

  4、在高级选项中我们选择启动设置选项,如图:

  5、在启动设置中,我们直接点击右下角的重启,如图:

  6、正常重启电脑后,在高级启动选项中,我们使用方向键上下选择,选择安全模式,如图:

  方法二:(亲测可用)

  1、win+r输入gpedit.msc进入组策略。

  2、在计算机配置-管理模块-系统-设备安装中点击设备安装限制。

  3、然后点击策略设置,关闭“阻止使用与下列设备安装程序类匹配的驱动程序安装设备”即可。

宜信网交流论坛 - 版权声明 1、在发表言论时,请遵守当地法律法规。主题所有言论纯属个人意见,与本站立场无关。
2、本站所有主题由作者发表,作者享有帖子相关版权,其他单位或个人使用、转载或引用本文时必须征得作者同意并注明来源于宜信网
3、如本帖侵犯到任何版权问题,请立即告知本站,本站将及时予与删除并致以最深的歉意。
4、帖子不遵守当地法律法规、广告、人身攻击等情况时,宜信网管理人员有权不事先通知发贴者而删除本文。
您需要登录后才可以回帖 登录 | 立即注册

本版积分规则

QQ|Archiver|手机版|小黑屋|宜信同城网交流论坛 ( 闽ICP备19021048号 )|站点地图

GMT+8, 2026-4-1 06:20 , Processed in 0.260578 second(s), 15 queries , Redis On.

Powered by Discuz! X3.4

Copyright © 2001-2020, Tencent Cloud.

快速回复 返回顶部 返回列表