宜信同城网交流论坛

 找回密码
 立即注册
开启左侧

微软Win10 Builds 19044.1586(KB5011487)更新来啦!

[复制链接]
发表于 2023-2-10 06:30:19 | 显示全部楼层 |阅读模式 来自 LAN

  据了解,微软公司于今日凌晨面向Windows10正式版本用户推送了最新的KB5011487更新补丁。在新的KB5011487中,并未带来新的重大功能改进,仅针对系统的安全性进行更新。

微软Win10 Builds 19044.1586(KB501148

微软Win10 Builds 19044.1586(KB501148

  亮点

  更新操作系统Windows的安全性。

  改进

  注意若要查看已解决的问题列表,请单击或点击 OS 名称以展开可折叠部分。

  Windows 10,版本 21H2

  重要: 使用 EKB KB5003791 Windows 10版本 21H2。

  此安全更新包括质量改进。 关键更改包括:

  此版本包括版本 20H2 Windows 10的所有改进。

  此版本未记录任何其他问题。

  Windows 10,版本 21H1

  重要: 使用 EKB KB5000736 Windows 10版本 21H1。

  此安全更新包括质量改进。 关键更改包括:

  此版本包括版本 20H2 Windows 10的所有改进。

  此版本未记录任何其他问题。

  Windows 10,版本 20H2

  重要: 使用 EKB KB4562830 Windows 10版本 20H2。

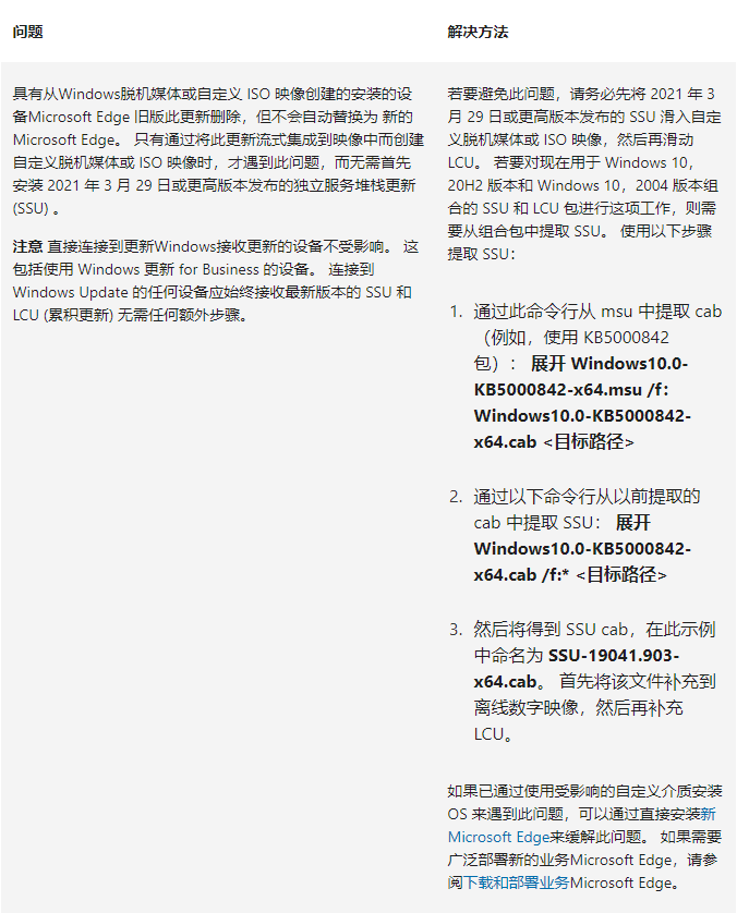
  此安全更新包括 2022 年 2 月 15 日发布的更新 KB5010415 (中的改进) 并解决了以下问题:

  解决尝试重置 Windows 设备且其应用具有包含重分析数据的文件夹(例如 Microsoft OneDrive 或 Microsoft OneDrive for Business)时发生的已知 问题。 选择“删除所有内容”时,可能无法删除从本地下载Microsoft OneDrive同步的文件。 安装此更新后,某些设备 (7) 7 天,以完全解决问题并防止文件在重置后保留。 为立即生效,可以使用更新疑难解答Windows中的说明手动触发Windows故障排除。

  如果已安装早期更新,则仅此包中包含的新更新将下载并安装在设备上。

  有关安全漏洞详细信息,请参阅新的安全更新指南网站和 2022 年 3 月安全更新。

  此更新中的已知问题

微软Win10 Builds 19044.1586(KB501148

微软Win10 Builds 19044.1586(KB501148
宜信网交流论坛 - 版权声明 1、在发表言论时,请遵守当地法律法规。主题所有言论纯属个人意见,与本站立场无关。
2、本站所有主题由作者发表,作者享有帖子相关版权,其他单位或个人使用、转载或引用本文时必须征得作者同意并注明来源于宜信网
3、如本帖侵犯到任何版权问题,请立即告知本站,本站将及时予与删除并致以最深的歉意。
4、帖子不遵守当地法律法规、广告、人身攻击等情况时,宜信网管理人员有权不事先通知发贴者而删除本文。
您需要登录后才可以回帖 登录 | 立即注册

本版积分规则

QQ|Archiver|手机版|小黑屋|宜信同城网交流论坛 ( 闽ICP备19021048号 )|站点地图

GMT+8, 2026-4-1 04:40 , Processed in 0.241912 second(s), 16 queries , Redis On.

Powered by Discuz! X3.4

Copyright © 2001-2020, Tencent Cloud.

快速回复 返回顶部 返回列表