宜信同城网交流论坛

 找回密码
 立即注册
开启左侧

如何升级Windows11系统?四种超好用的升级Win11方法任你选

[复制链接]
发表于 2023-2-10 06:31:43 | 显示全部楼层 |阅读模式 来自 LAN

  如何升级Windows11系统?随着Win11系统的推出,很多用户都纷纷想要升级体验一番。相信在座的还有部分用户不是很了解应该如何升级Win11系统,那么针对这一情况,今天小编将为大家提供四种超好用的升级Win11方法,我们一起来看看吧。

  四种升级方案如下:

  1、通过更新推送升级Windows 11

  如果你希望通过Windows官方更新程序来升级,就耐心等待微软的更新推送就好了,暂时没有收到更新提示也没有关系,只要你确保当前所用的是Win10最新的21H1版本,不影响使用,只要等待即可。

  如果你通过Windows Update收到了系统更新推送,那么恭喜你可以尝试安装,但这里也提醒大家最好提前备份重要数据,以防出现更新导致数据丢失或损坏的情况。

  通过Windows 11安装助手升级

  2、下载Windwos 11安装助手

  使用注意

  此助手适用于要执行下列操作的用户:

  将Windows 10电脑升级到Windows 11。

  开始之前,请检查您是否满足以下条件:

  您拥有Windows 10许可证。

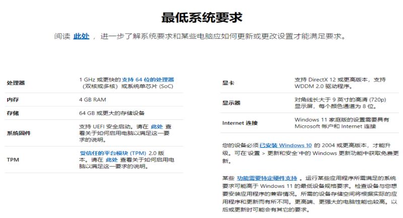
  您的电脑必须安装有Windows 10版本2004或更高版本才能运行安装助手。

  您的电脑满足有关针对升级要求和受支持功能的Windows 11设备规范。某些功能可能要求配备其他硬件。

  下载安装助手后:

  选择运行。您需要是管理员才能运行此工具。

  在工具确认设备硬件兼容后,系统将显示许可条款。选择接受并安装。

  工具准备就绪后,单击立即重新启动 按钮以在您的计算机上完成安装。

  安装Windows 11可能需要一些时间,并且您的电脑将重新启动多次。请确保未将您的电脑关机。

  3、通过下载Windows 11镜像升级

  系统部落为你提供与微软官方同步更新的Win11系统版本,推荐下载【Win11 22000.527 官方版

  4、通过系统之家装机大师 U盘启动盘安装Win11

  首先,下载【系统之家装机大师】,以下是详细的U盘装系统教程

  查找自己电脑主板的U盘启动盘快捷键。重启电脑,在进入主板logo界面时,在键盘中按相应的U盘启动快捷键,选择自己的U盘启动。(小编这里是USB FDD:Kingston DataTraveler 3.0)

  进入PE系统后,点击桌面的一键重装系统。

  然后点击浏览,选择U盘中想要安装的系统。

  之后选择系统安装的分区,点击下一步。

  进入此界面,直接点击安装即可。

  然后系统将自动进入备份界面。

  备份完成后,拔掉U盘重启电脑,系统就会自动进入系统安装界面。

  以上内容就是关于小编为大家介绍的四种超好用的升级Win11方法,有不懂的网友可以参考一下以上内容,更多系统教程请继续关注当客官网。

宜信网交流论坛 - 版权声明 1、在发表言论时,请遵守当地法律法规。主题所有言论纯属个人意见,与本站立场无关。
2、本站所有主题由作者发表,作者享有帖子相关版权,其他单位或个人使用、转载或引用本文时必须征得作者同意并注明来源于宜信网
3、如本帖侵犯到任何版权问题,请立即告知本站,本站将及时予与删除并致以最深的歉意。
4、帖子不遵守当地法律法规、广告、人身攻击等情况时,宜信网管理人员有权不事先通知发贴者而删除本文。
您需要登录后才可以回帖 登录 | 立即注册

本版积分规则

QQ|Archiver|手机版|小黑屋|宜信同城网交流论坛 ( 闽ICP备19021048号 )|站点地图

GMT+8, 2026-3-31 23:41 , Processed in 0.233867 second(s), 15 queries , Redis On.

Powered by Discuz! X3.4

Copyright © 2001-2020, Tencent Cloud.

快速回复 返回顶部 返回列表