宜信同城网交流论坛

 找回密码
 立即注册
开启左侧

微软发布紧急Win10 KB5010793补丁修正一月更新问题!

[复制链接]
发表于 2023-2-10 06:43:51 | 显示全部楼层 |阅读模式 来自 LAN

  今天上午微软紧急发布了最新的Win10 KB5010793补丁,此补丁用户修复在1月累计更新中遇到的问题,这里为大家带来完整的更新内容介绍,一起来看看吧!

  更新内容

  亮点

  更新影响 VPN 连接的已知问题。

  更新一个已知问题,该问题会导致服务器域控制器Windows意外重启。

  改进和修复

  Windows 10,版本 21H2

  重要: 使用 EKB KB5003791 Windows 10版本 21H2。

  此非安全更新包括质量改进。 关键更改包括:

  此版本包括版本 20H2 Windows 10的所有改进。

  此版本未记录任何其他问题。

  Windows 10,版本 21H1

  重要: 使用 EKB KB5000736 Windows 10版本 21H1。

  此非安全更新包括质量改进。 关键更改包括:

  此版本包括版本 20H2 Windows 10的所有改进。

  此版本未记录任何其他问题。

  Windows 10,版本 20H2

  重要: 使用 EKB KB4562830 Windows 10版本 20H2。

  此非安全更新包括质量改进。 关键更改包括:

  解决可能导致 IP 安全性的已知问题 (IPSEC) 包含供应商 ID 的连接失败。 使用第 2 层隧道协议 (L2TP) 或 IP 安全 Internet Key Exchange (IPSEC IKE) 也可能受到影响。

  解决在域控制器和) 上安装 2022 年 1 月 11 日更新后,可能会导致 Windows 服务器意外重启的已知 (问题。

  解决了在轻型目录访问协议 (LDAP) 修改操作期间,Active Directory (AD) 属性无法正确写入的问题。

  解决可能阻止使用弹性文件系统 (ReFS) 格式的可移动媒体装载或可能导致可移动媒体装载为 RAW 文件格式的问题。 安装 2022 年 1 月 11 日更新后Windows此问题。

  如果你已安装以前的更新,将仅在你的设备上下载和安装此程序包中包含的新修复。

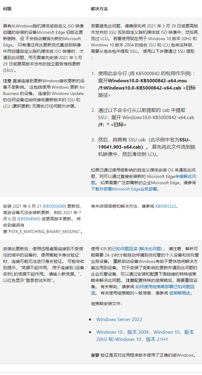
  已知问题

宜信网交流论坛 - 版权声明 1、在发表言论时,请遵守当地法律法规。主题所有言论纯属个人意见,与本站立场无关。
2、本站所有主题由作者发表,作者享有帖子相关版权,其他单位或个人使用、转载或引用本文时必须征得作者同意并注明来源于宜信网
3、如本帖侵犯到任何版权问题,请立即告知本站,本站将及时予与删除并致以最深的歉意。
4、帖子不遵守当地法律法规、广告、人身攻击等情况时,宜信网管理人员有权不事先通知发贴者而删除本文。
您需要登录后才可以回帖 登录 | 立即注册

本版积分规则

QQ|Archiver|手机版|小黑屋|宜信同城网交流论坛 ( 闽ICP备19021048号 )|站点地图

GMT+8, 2026-3-30 18:18 , Processed in 0.239076 second(s), 16 queries , Redis On.

Powered by Discuz! X3.4

Copyright © 2001-2020, Tencent Cloud.

快速回复 返回顶部 返回列表