宜信同城网交流论坛

 找回密码
 立即注册
开启左侧

微软最新Win10 KB5009543(19044.1466)补丁来了!

[复制链接]
发表于 2023-2-10 06:46:17 | 显示全部楼层 |阅读模式 来自 LAN

  据当客小编1月12日消息,微软Win10 1月份累计更新补丁来了!今天微软发布了Win10最新的1月累计更新补丁KB5009543,这里详细的更新内容及下载地址分享,快来看看吧!

  更新内容

  亮点

  更新影响日语输入法编辑器的已知 (IME) 。 输入的文本可能显示顺序错误,或者文本光标可能在使用 MBCS 中的多字节字符集的应用 (意外) 。

  更新操作系统Windows的安全性。

  Windows 10 21H2

  重要: 使用 EKB KB5003791 Windows 10版本 21H2。

  此安全更新包括质量改进。 关键更改包括:

  此版本包括版本 20H2 Windows 10的所有改进。

  此版本未记录任何其他问题。

  Windows 10 21H1

  重要: 使用 EKB KB5000736 Windows 10版本 21H1。

  此安全更新包括质量改进。 关键更改包括:

  此版本包括版本 20H2 Windows 10的所有改进。

  此版本未记录任何其他问题。

  Windows 10 20H2

  重要: 使用 EKB KB4562830 Windows 10版本 20H2。

  此安全更新包括质量改进。 关键更改包括:

  解决了在轻型目录访问协议 (LDAP) 修改操作期间,Active Directory (AD) 属性无法正确写入的问题。

  解决影响日语输入法编辑器的已知问题 (IME) 。 使用日语输入法输入文本时,文本可能显示顺序错误,或者文本光标可能在使用多字节字符集 (MBCS) 。 此问题影响 Microsoft 日语 IME 和第三方日语 IME。

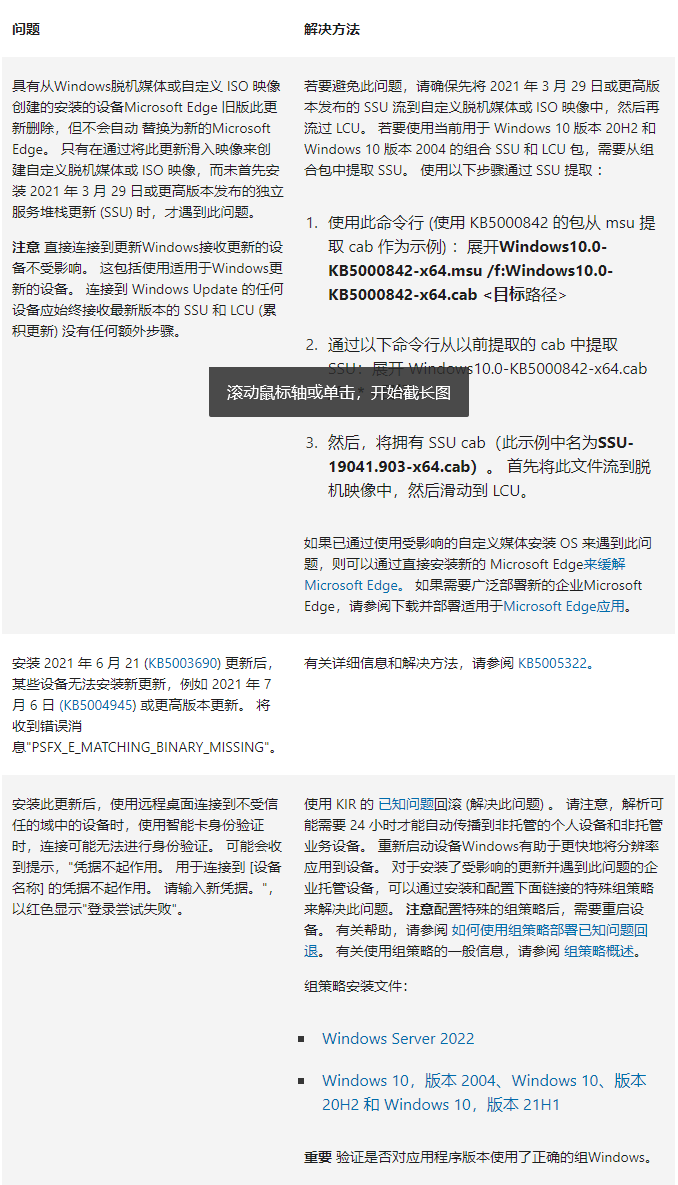
  已知问题

宜信网交流论坛 - 版权声明 1、在发表言论时,请遵守当地法律法规。主题所有言论纯属个人意见,与本站立场无关。
2、本站所有主题由作者发表,作者享有帖子相关版权,其他单位或个人使用、转载或引用本文时必须征得作者同意并注明来源于宜信网
3、如本帖侵犯到任何版权问题,请立即告知本站,本站将及时予与删除并致以最深的歉意。
4、帖子不遵守当地法律法规、广告、人身攻击等情况时,宜信网管理人员有权不事先通知发贴者而删除本文。
您需要登录后才可以回帖 登录 | 立即注册

本版积分规则

QQ|Archiver|手机版|小黑屋|宜信同城网交流论坛 ( 闽ICP备19021048号 )|站点地图

GMT+8, 2026-3-30 11:16 , Processed in 0.780766 second(s), 15 queries , Redis On.

Powered by Discuz! X3.4

Copyright © 2001-2020, Tencent Cloud.

快速回复 返回顶部 返回列表