宜信同城网交流论坛

 找回密码
 立即注册
开启左侧

知识 | 你有一份路由器配置指南,请查收

[复制链接]
发表于 2023-2-19 17:46:35 | 显示全部楼层 |阅读模式 来自 LAN
5aea387f83e3571239a54ff42f084be1.png



海康也出路由器啦,赶紧买一个来玩玩~~~哎呀,功能太多了不会整啊!

来来来,我教你,基础配置、上网一起来看看~

afa5384d52e6a9519565ff3f0190c535.jpg



0eeab797edd2de66e3c938625a52d64d.png



那感情好~~~快来教我如何配网。

没问题~~~那我们就以DS-3WR系列路由器为例来看看路由器wifi怎么配置~

033e8eff4339f6aab932f7ea08ae91cb.jpg





手机APP“Hik-WiFi”配置

01





步骤一


手机安装好“Hik-WiFi”app软件,将手机连上路由器默认WiFi是“HIKVISION_******”( 默认无线网络信息可以在设备底面贴纸上查看)。

e68ce614b786df39cbbba054e6f6c622.png





步骤二


打开“Hik-WiFi”App,即可自动对该设备进行管理。

f0cc24feccccbcdcb367db10814c65a1.png

Tips首次成功管理设备的手机视作管理手机,之后,您只能使用该手机管理设备。如果您想解除这种绑定关系,只能将设备恢复出厂设置。





步骤三


点击“开始设置”,根据快速配置向导即可配置设备上网。

72a5a36d30c3ffd36296e844fe29d377.png





步骤四


App会自动检测您的上网方式,请根据提示进行相应参数设置(此处以宽带拨号为例),然后点击“下一步”

b885193bb106799edabd00c940755ad6.png

输入对应的运营商提供的宽带账号、密码,拨号成功即可上网。

同样的如果设备上级为可上网的“猫”、路由器、静态IP地址 ,也会自动检测到,然后您根据提示输入即可。





步骤五


修改WiFi名称和无线密码

e703f2bb16a32e7fa71461827c41672b.png

点击完成,即可完成配置


快速设置完成。Android手机会自动重连至您修改后的无线网络,苹果手机请手动连接至您修改后的无线网络。之后,您可以尝试上网啦~


当然电脑也可以配置▼


02

电脑端web配置



步骤1


用网线将电脑接到路由器的 1、2、3/IPTV 任一接口,WAN口接互联网。


3ebe27d0be1dd1674a63f4990228a5ea.png


注意:3/IPTV 接口默认为 LAN 口。路由器启用 IPTV 功能后,仅作为 IPTV 口连接机顶盒。



步骤2


打开电脑上的浏览器,WEB访问 hikvisionwifi.local

f5c13745f23abccd2841364ea6514ddc.png


注:或路由器出厂默认IP(192.168.0.1),并且将电脑本地IP和DNS设置为自动获取。



步骤3


输入登录密码,点击“登录”。


348f765f8e0384f4c3c564fcc9da6822.png



步骤4


登录管理页面进行配置


960769a4a74b02ceb4f0a01b45b15849.png



步骤5


点击上网配置,配置路由器联网


a42dd3156814902810e2c994c0b19759.png


选择“路由器模式”:作为路由器使用,让家里的网络设备连接上他可以上网。在对应联网设置里三种模式:“宽带拨号”、“动态IP”、“静态IP”,下面我们说说三种模式配置方法。


“宽带拨号”模式:网络供应商提供了可以上网的宽带账号和宽带密码时,您可以选择此联网方式。

2979754d7c657abc9f130a92c33ab362.png


当设备wan口直接连接到您的宽带网口,或者您的“猫”不支持路由拨号功能的时候,选择这个模式,输入您的宽带账号密码,连接即可上网。


61a54799066229940975957c1ff6d098.png


Tips:稍等片刻,当连接状态显示“已联网!您可以上网了!”时,您可以尝试上网了。


2d85572e99c990f055f2dd14bf9604b0.png


选择“动态IP”模式:

网络供应商没有提供可以上网的宽带账号和宽带密码,也没有提供可以上网的 IP 地址、 子网掩码、默认网关、DNS 服务器等上网信息时,您可以选择此联网方式。或者,如果您家里已经通过路由器上网,此路由器作为新增路由器使用时,也可以选择此联网方式。


81eb974a59979edf114892ac93869e0d.png


联网方式选择为“动态IP”,此时设备自动从上级“猫”或者“路由器”直接获取IP地址等等参数信息,设备自动联网。


9caf06cb458b92cb3f00cd19410b7478.png


选择“静态IP”上网:

网络供应商提供了可以上网的 IP 地址、子网掩码、默认网关、DNS 服务器等上网信息时, 您可以选择此联网方式。或者您接的上级“猫”或“路由器”没有开启自动分配IP功能时,也可以选择此方式,固定IP让此路由器联网。


690661567badc2d4e69ff125212252e9.png


输入固定IP地址,子网掩码,默认网关,首选DNS,正确输入之后,稍等一会儿,设备提示“已联网!您可以上网了!”即可。

Tips:备用DNS可以不填。



步骤6


无线配置,配置路由器WiFi。

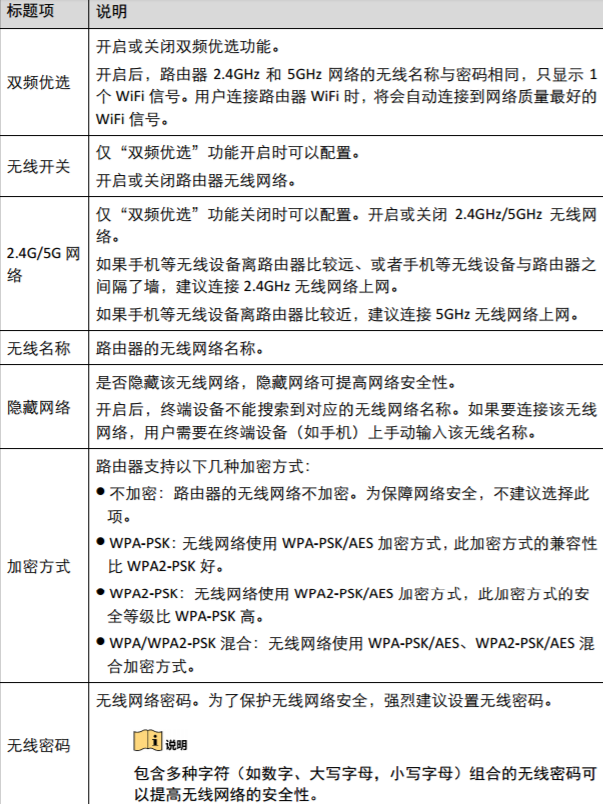
进入页面:点击「无线设臵」。

在这里,您可以设臵无线基本参数,包括开启/关闭无线网络、修改无线名称、设置无线密码等。


90b60d36a2ecd430de1a0a6ab5cddeca.png


参数说明:


e498766e55068948f9d289d5d2e24a84.png


根据您的网络使用需要配置对应的WiFi参数即可,可以选择双频WiFi自动择优选择,也可以设置隐藏WiFi需要手动输入才可以连接等等功能。


Tips:如果家里有使用仅支持2.4G的设备,例如萤石的仅支持2.4G WiFi无线摄像头等,那么建议不要开启无线优选,手动去设置选择2.4G WiFi哦。



3a3b3c9f23ff7d6e515480f28b2593da.png


以上两种配置方法,你选择任意一种方法配置即可~

如果想了解路由器更多功能,欢迎留言哦,康康为你解答~


a3c03fa21a541b037ff5601f269e50bb.jpg

你喜欢今天的知识分享吗,点“在看”给我一朵小黄花

9cd5f1f4ce8c6a134ac1d99f9019ce56.gif

cd502b55674b8764b6740639a6883d63.png
宜信网交流论坛 - 版权声明 1、在发表言论时,请遵守当地法律法规。主题所有言论纯属个人意见,与本站立场无关。
2、本站所有主题由作者发表,作者享有帖子相关版权,其他单位或个人使用、转载或引用本文时必须征得作者同意并注明来源于宜信网
3、如本帖侵犯到任何版权问题,请立即告知本站,本站将及时予与删除并致以最深的歉意。
4、帖子不遵守当地法律法规、广告、人身攻击等情况时,宜信网管理人员有权不事先通知发贴者而删除本文。
您需要登录后才可以回帖 登录 | 立即注册

本版积分规则

QQ|Archiver|手机版|小黑屋|宜信同城网交流论坛 ( 闽ICP备19021048号 )|站点地图

GMT+8, 2026-3-27 18:27 , Processed in 0.674619 second(s), 15 queries , Redis On.

Powered by Discuz! X3.4

Copyright © 2001-2020, Tencent Cloud.

快速回复 返回顶部 返回列表