宜信同城网交流论坛

 找回密码
 立即注册
开启左侧

别墅适合装什么监控?这套「别墅综合安防解决方案」赶紧学起来! ...

[复制链接]
发表于 2023-2-19 17:46:48 | 显示全部楼层 |阅读模式 来自 LAN

现在人们的生活水平越来越高,不少业主为了享受更美好的居住环境,选择购买别墅、排屋。

别墅、独栋的业主不仅追求高质量的生活品质,对别墅的安全也尤为重视。

而一套完备的监控方案是保障家人和房子安全的有效措施,下面就和大家分享一套「别墅综合安防解决方案」。

a8ec680772498064f3abd32db71cb98e.jpg


01
别墅环境的监控特征

独门独户

别墅一般都是独门独院,监控需求有外围、庭院、围墙、车库、地下室等各类区域。

外围空旷无阻碍

常采用低矮围墙或者灌木丛作为周界,可疑人员容易翻越。

占地面积大

别墅一般都配有大的庭院,如有客人到访,往往需要业主出门迎接,访客等待时间长,因而需要安装不同的监控设施,实现全面监控。

室内普通路由器无法满足别墅全方位Wi-Fi覆盖,上网体验差。

c8392c73c970b085e408eb3b657e63e2.png


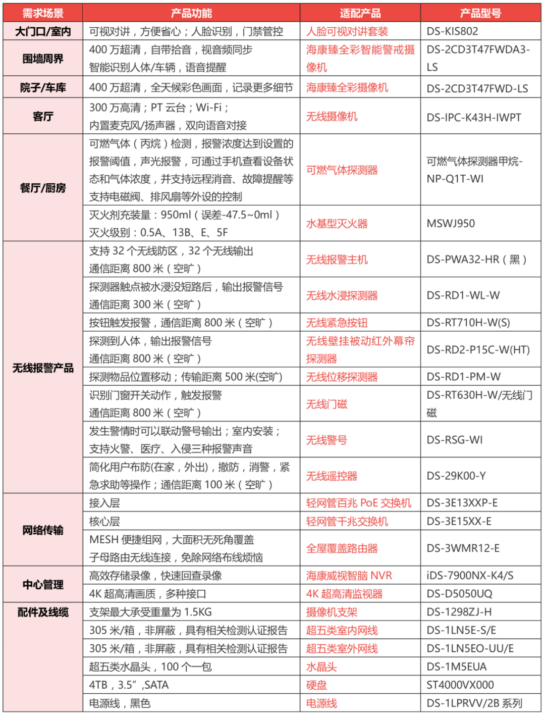
基于别墅的环境特征,我们有针对性地推出这套解决方案,一起往下看看

7169d46922b9b9c59b3f54ead587dce2.png
7b18478bf700566ea376de6dd04e39fb.png
b8f29ce3a7a96e3f4d14b2ccd54e7ad6.png
1f71bb771eeb36319a703f1b334819fd.png
c388760785fcb20d5334dc349d6297c7.png
1dd8a9bbf8accad3c3c65686bbb5d475.png
c8ae9811897dca9ec85c68f3da6602e5.png
8cfeef46c1921d70a31088e638777186.png
ed0c62189f49c89518dc026cffc92f9e.png
23b5188846dfa4e07b53622d9dac0a32.png
ea53ddd88c24a058cecadc71a29561aa.png
0df409d8c930ded4b6870ce7136f7379.png
3ebd3d29b68d384ed98d1ae74b3ae2bc.png
1d463e40855e7c7789e2eb5ef801e07d.png
80281e463ca6b0a6c54f65978f8d291c.png
1fd8d2b77eeee6a09a6d83a6127e1a72.png
137ec9903bf94cb4767163bb9b4cce81.png
b45f0cc3498427c39be7215c3ac04504.jpg
宜信网交流论坛 - 版权声明 1、在发表言论时,请遵守当地法律法规。主题所有言论纯属个人意见,与本站立场无关。
2、本站所有主题由作者发表,作者享有帖子相关版权,其他单位或个人使用、转载或引用本文时必须征得作者同意并注明来源于宜信网
3、如本帖侵犯到任何版权问题,请立即告知本站,本站将及时予与删除并致以最深的歉意。
4、帖子不遵守当地法律法规、广告、人身攻击等情况时,宜信网管理人员有权不事先通知发贴者而删除本文。
您需要登录后才可以回帖 登录 | 立即注册

本版积分规则

QQ|Archiver|手机版|小黑屋|宜信同城网交流论坛 ( 闽ICP备19021048号 )|站点地图

GMT+8, 2026-3-27 20:03 , Processed in 0.131679 second(s), 16 queries , Redis On.

Powered by Discuz! X3.4

Copyright © 2001-2020, Tencent Cloud.

快速回复 返回顶部 返回列表