宜信同城网交流论坛

 找回密码
 立即注册
开启左侧

iVMS-4200AC客户端了解一下~

[复制链接]
发表于 2023-2-19 17:47:34 | 显示全部楼层 |阅读模式 来自 LAN

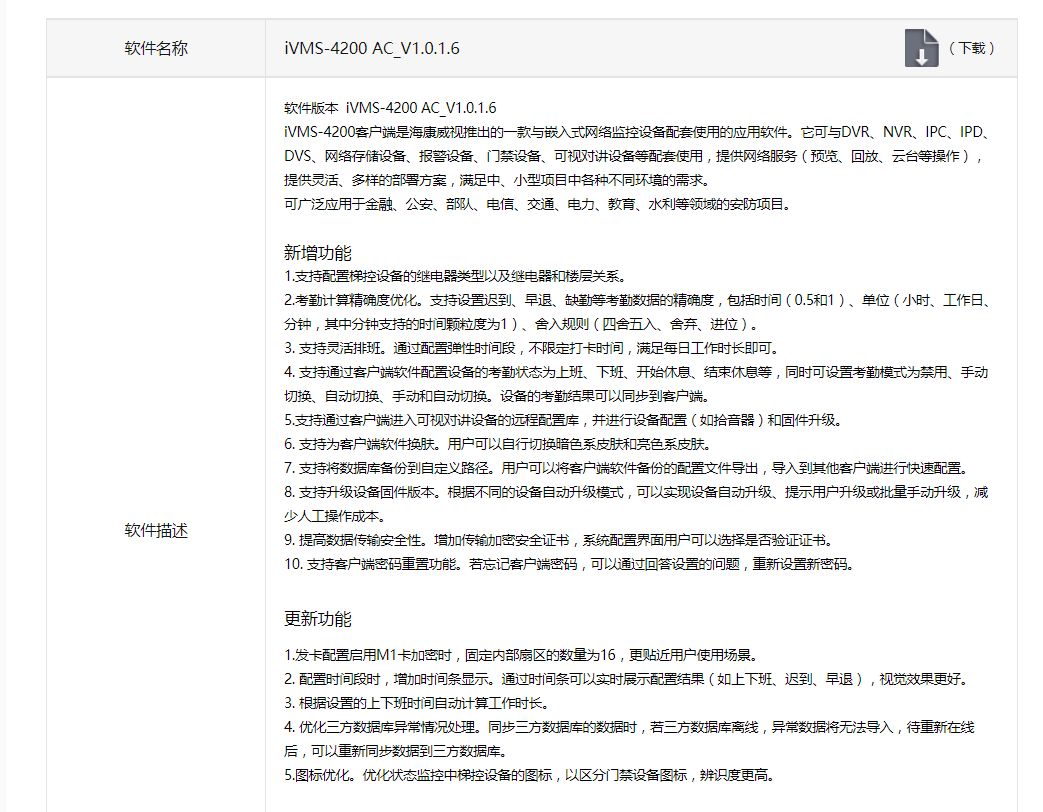
iVMS-4200 AC客户端

affa2ac2b2d706cfdf96f8afdf0db024.png


我们之前给大家介绍过iVMS-4200 V3.1版本,

那么在官网的软件下载界面,

除了V3.1的通用版本还有一个非视频产品专用客户端,

那就是:iVMS-4200AC 客户端


官网下载地址为:↓


4200AC 版本下载地址

f644e88c9a5590be794eb101a4716b2c.jpg


让我们来看看轻装上阵的iVMS-4200 AC客户端都有哪些功能吧~


21c4515a1acafe39d70815c89884c4b7.gif


632a472b3dd086f6db4fd2e5c01b156f.jpg
75158817daad8cd127cdbca7cf47c2a4.gif
a490a309868a241442fd5e344b353b31.jpg
de8b064ce3ae83271135c37ca3df33aa.jpg
db4e532717893f391e32deedc8ab2f96.jpg

看完上面的介绍

相信大家应该已经知道

iVMS-4200AC版本是非视频产品(门禁、可视对讲设备等)的专用客户端

那么iVMS-4200AC版本客户端该如何配置和使用呢?

当当当!

本期康康为大家带来4200 AC版本配置专题

快点开下篇文章来看4200AC版本如何配置门禁考勤吧


033b7cefa7594e6bc875221d11017944.png


17ebe7b5db43b0e9e2917fb037182743.jpg

康康

视频

讲堂

每周三19:00准时开播

长按识别二维码进入直播间

更多产品知识,你“在看”吗?

8bb17aa4f49c7117aa32ab8abc71092e.png
宜信网交流论坛 - 版权声明 1、在发表言论时,请遵守当地法律法规。主题所有言论纯属个人意见,与本站立场无关。
2、本站所有主题由作者发表,作者享有帖子相关版权,其他单位或个人使用、转载或引用本文时必须征得作者同意并注明来源于宜信网
3、如本帖侵犯到任何版权问题,请立即告知本站,本站将及时予与删除并致以最深的歉意。
4、帖子不遵守当地法律法规、广告、人身攻击等情况时,宜信网管理人员有权不事先通知发贴者而删除本文。
您需要登录后才可以回帖 登录 | 立即注册

本版积分规则

QQ|Archiver|手机版|小黑屋|宜信同城网交流论坛 ( 闽ICP备19021048号 )|站点地图

GMT+8, 2026-3-27 15:41 , Processed in 0.179788 second(s), 16 queries , Redis On.

Powered by Discuz! X3.4

Copyright © 2001-2020, Tencent Cloud.

快速回复 返回顶部 返回列表