宜信同城网交流论坛

 找回密码
 立即注册
开启左侧

解读 | 还在为看不懂摄像机参数烦恼吗?

[复制链接]
发表于 2023-2-19 17:48:02 | 显示全部楼层 |阅读模式 来自 LAN
0edb97668aec8d7eff7a88c382f4490b.jpg



全是干货

摄像机产品概述解析

1


刚买到一台新的摄像机,想查询参数,不知如何入手?

不要慌,康康教你如何在官网自助查询设备参数,当然还有摄像机产品概述解析送给你~


01

907b7c03cdbab9acb989eb47c1236496.jpg

打开浏览器,地址栏输入www.hikvision.com,进入海康威视官方网站。


02

7ef8826af2cf7d0f2c9746bab1e2436e.jpg

在搜索栏输入需要查询的摄像机型号


03

1396740ae586161ef42e4bfecb6d51ae.jpg

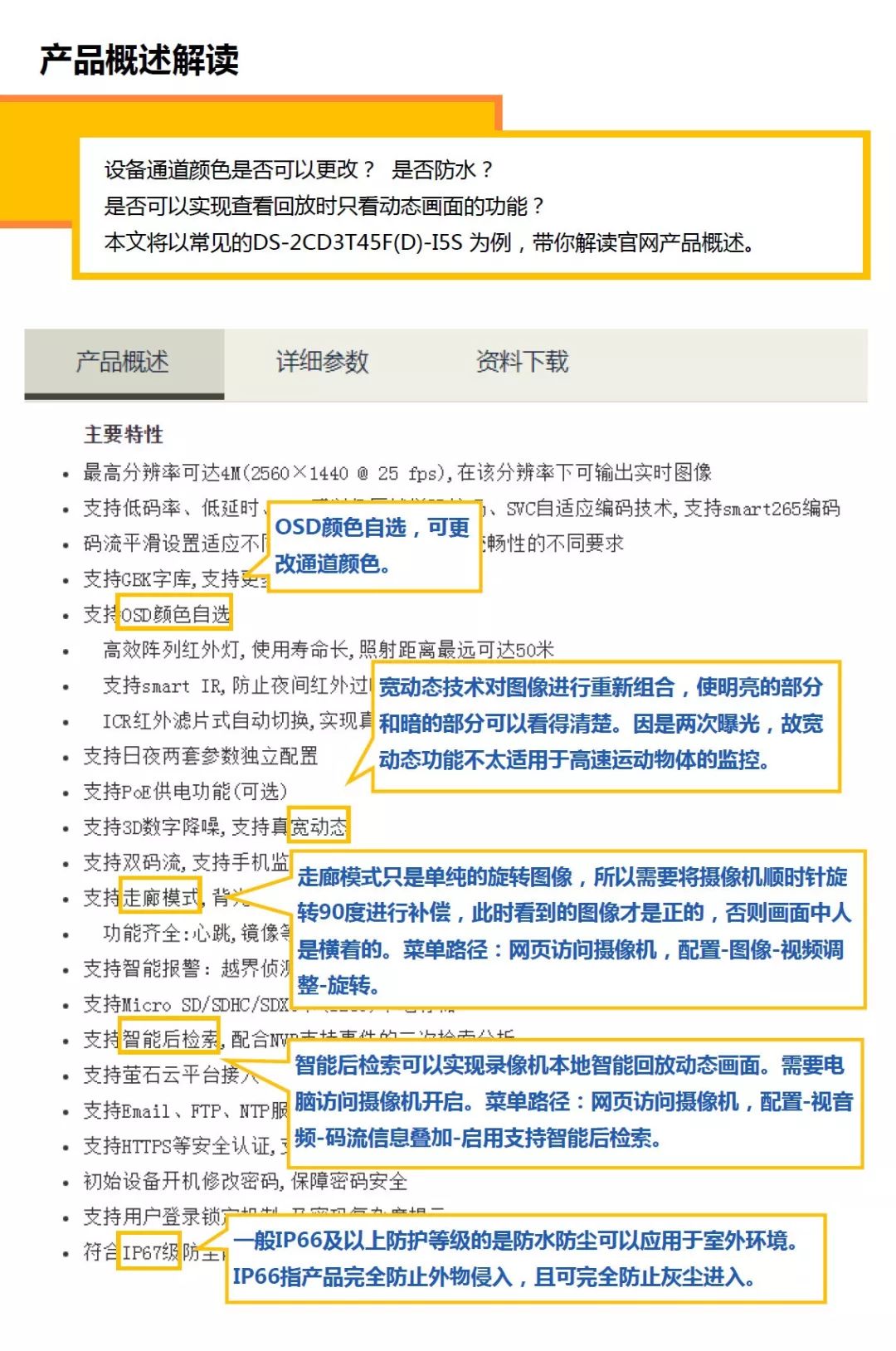
在产品概述界面,其实隐藏着很多摄像机的功能,康康来以DS-2CD3T45F(D)-I5S摄像机为例,来给大家解读一下摄像机的产品概述。


36cc550f13ac1e8983456ea4f0940674.png


海康云商

a542e18957e71143a3142d16554236c4.jpg
080438fc4d69f3f58f325881ceca0eac.png

长按识别二维码下载



宜信网交流论坛 - 版权声明 1、在发表言论时,请遵守当地法律法规。主题所有言论纯属个人意见,与本站立场无关。
2、本站所有主题由作者发表,作者享有帖子相关版权,其他单位或个人使用、转载或引用本文时必须征得作者同意并注明来源于宜信网
3、如本帖侵犯到任何版权问题,请立即告知本站,本站将及时予与删除并致以最深的歉意。
4、帖子不遵守当地法律法规、广告、人身攻击等情况时,宜信网管理人员有权不事先通知发贴者而删除本文。
您需要登录后才可以回帖 登录 | 立即注册

本版积分规则

QQ|Archiver|手机版|小黑屋|宜信同城网交流论坛 ( 闽ICP备19021048号 )|站点地图

GMT+8, 2026-3-27 14:26 , Processed in 0.291619 second(s), 15 queries , Redis On.

Powered by Discuz! X3.4

Copyright © 2001-2020, Tencent Cloud.

快速回复 返回顶部 返回列表