宜信同城网交流论坛

 找回密码
 立即注册
开启左侧

【案】专为超市打造,让管理+运营更轻松!

[复制链接]
发表于 2023-2-19 17:48:25 | 显示全部楼层 |阅读模式 来自 LAN

74dd6565b98a5563b7ea305bcd021779.jpg


近年来,新零售市场火热,消费者纷纷走入线下,进入实体店进行消费,中小超市店的老板们生意逐渐火热的情况下,同样也承受着诸多安全问题的困扰。


8ee8b54453868beedaa86df83186d0e5.jpg


超市人流量大、人员复杂,管理起来较为困难,并且易发生一些突发状况,如:盗窃、抢劫、酒后闹事、消费投诉、言语纠纷甚至打架斗殴等情况,顾客与超市工作人员或多或少存在发生有关钱币的纠纷。


通过远程视频监控管理,使经营者很方便地了解店内员工的工作面貌、服务态度,收银情况,为考核员工绩效提供依据,并支持远程操作预览店内情况。


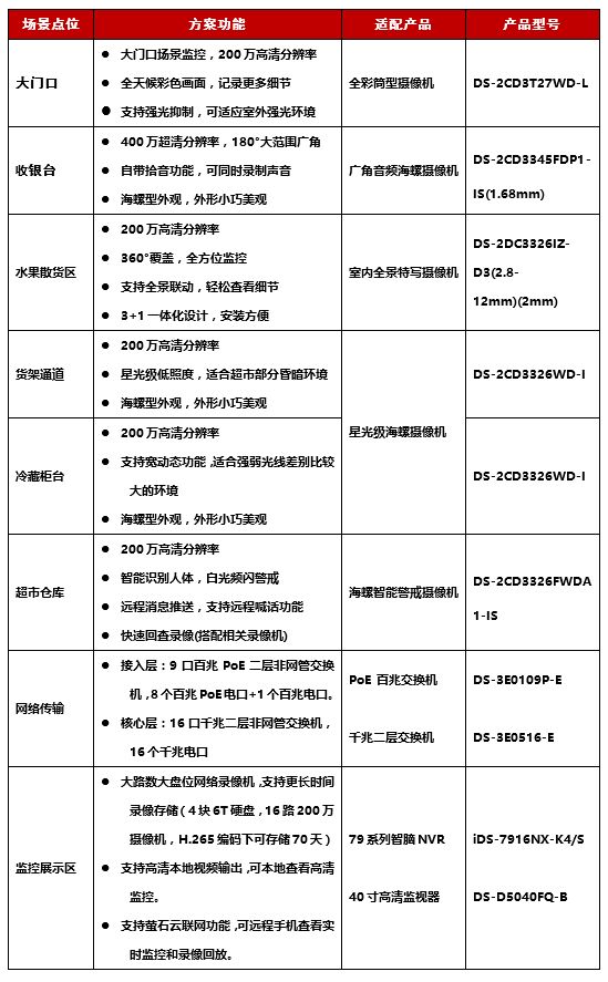
01 方案设计


本监控方案可以针对超市大门口、收银台、货架、冷藏柜台、水果散货区、仓库等重点监控区域,实现全面监控覆盖。监控查看方式采用本地查看和远程联网查看相结合的形式,方便店主对店铺进行远程预览操控和管理。


709e0fb501de575679f9539ed00089ad.jpg

▲ 总体设计点位图


086be7e19559533165d6536b9ea4017a.jpg

▲ 方案拓扑图


02 方案特色


2.1 针对性部署,超市重点区域全覆盖


本方案针对超市大门口、收银台、货架、冷藏柜台、水果散货区、仓库等重点区域,分别选取全彩摄像机、广角音频海螺摄像机、星光级海螺摄像机、全景特写摄像机、海螺型智能警戒摄像机等设备,尽可能提升监控效果,减少监控盲区,确保事件发生后可以查询到有效事件录像。


dfc44882d2870728d47b47bb37d9d770.jpg


2.2 产品美观,PoE供电安装施工简单


绝大部分超市开业前都会进行精心装修和布置,以此希望带给顾客更好的消费体验本方案在选择监控设备时,十分注重产品的外观以及产品安装施工的难度,不破坏原有装修风格,不影响超市美观度。


在超市内部,采用支持PoE供电的海螺型半球摄像机这类外形小巧美观安装方便,适合室内使用,搭配PoE交换机,可通过网线直接供电,无需额外部署电源。同时为了降低施工难度,安装室内全景特写摄像机,产品集成度高,同时降低了施工难度,减少对装修的破坏。


96b7108b6c82cf4ddf1a9d9c9a6f3046.jpg


2.3 收银区广角视音频同步录制,记录纠纷


对超市来说,收银台是一个十分重要的区域,同时也是比较容易发生纠纷的区域。针对收银区,方案中采用广角音频海螺摄像机进行监控。


广角音频海螺摄像机可以带来水平180°视场角,垂直93°视场角的超宽视觉体验,记录更多超市收银台信息,大量减少盲区。自带拾音器能够进行视频和音频同步录制,完整保留现场的监控画面以及对话声音,为事后取证提供有力的事实依据。


除此之外,由于该摄像机采用的是吸顶式固定安装的方式,从而可以有效避免摄像机遭到人为破坏,或被刻意调整角度等情况。


5d7b19eb5a9a062617b5712f1a8c82f4.jpg


2.4 画面直观显示,提高运营效率


对于超市店员和超市老板来说,超市运营也不是一件容易的事,本方案中选择直接将高清监视器吊装在收银台附近。


一来方便工作时间营业员随时预览店内情况,及时观察货物是否需要及时补充,顾客是否需要帮忙寻找货物,有效减少步行巡店时间,大大提高了运营效率。

二来画面位于入店处附近,可以起到规范顾客行为,震慑不法分子的效果。


b38dc96e6bac5d80bcdce4a065f5fb8a.jpg


2.5 手机远程视频,超市管理更便捷


对于中小型超市店主而言,难免会有外出旅游或出差不在店里的时候,为了方便店主对超市的日常管理,本方案加入了视频远程管理功能。


只要将监控主机连上互联网,就可以通过萤石云手机APP远程查看监控视频和录像,无论身在何处,店里的情况都能一手掌握。


7119a408a2730e2b9bee4c9cad55a34b.jpg


03 主要设备清单及辅材


2f5edf61debc3b9c5b23a756a887bf8a.jpg

配件及辅材:摄像机电源、钢制支架、防水盒(摄像机电源防水使用)、防雷器、硬盘、网线、电源线、视频线等。

182caefb553b78a418de97f658fb8ee5.png



长按扫描下载

d637438851e1a2b32da2734f9c3dfed2.jpg

海康云商

您身边的安防助手

宜信网交流论坛 - 版权声明 1、在发表言论时,请遵守当地法律法规。主题所有言论纯属个人意见,与本站立场无关。
2、本站所有主题由作者发表,作者享有帖子相关版权,其他单位或个人使用、转载或引用本文时必须征得作者同意并注明来源于宜信网
3、如本帖侵犯到任何版权问题,请立即告知本站,本站将及时予与删除并致以最深的歉意。
4、帖子不遵守当地法律法规、广告、人身攻击等情况时,宜信网管理人员有权不事先通知发贴者而删除本文。
您需要登录后才可以回帖 登录 | 立即注册

本版积分规则

QQ|Archiver|手机版|小黑屋|宜信同城网交流论坛 ( 闽ICP备19021048号 )|站点地图

GMT+8, 2026-3-27 14:26 , Processed in 0.163160 second(s), 15 queries , Redis On.

Powered by Discuz! X3.4

Copyright © 2001-2020, Tencent Cloud.

快速回复 返回顶部 返回列表