宜信同城网交流论坛

 找回密码
 立即注册
开启左侧

【合】快捷酒店实用监控系统设计

[复制链接]
发表于 2023-2-19 17:48:26 | 显示全部楼层 |阅读模式 来自 LAN

2039f4663b82724d336cca9b9889e0ce.jpg


据文化和旅游部网站消息,2018年上半年,国民旅游消费需求旺盛,其中国内旅游人数28.26亿人次,比上年同期增长11.4%。


伴随着旅游行业的火热发展,快捷酒店也迅速铺满了全国各地的大小城市。酒店在给大家带来出行便利的同时,也存在着不少安全问题,不可忽视。


7e8d15deb4ec034fb6049ffb905929c4.jpg


快捷酒店往往人员聚集,管理较为困难,存在诸多安全隐患:可疑人士偷进酒店发小传单;不法分子趁安保人员不注意进行偷窃、抢劫;顾客酒后闹事,言语纠纷甚至打架斗殴等情况。


本方案以顾客酒店住行安全为切入点,通过远程现场监控管理,实时警戒酒店各区域安全,维护治安秩序,让客户安心住宿。



01 方案设计


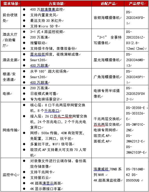
本方案涉及前台收银区、前台大厅/餐厅、通道走廊/安全通道、电梯、客房等重点监控区域。


采用本地查看和远程联网查看相结合的形式,方便管理者对酒店进行远程管理;同时增加无线AP联网模式、提高客户上网体验。


a7629d70af30aba4c3c02f019f0b1c2b.jpg

▲点位设计图



0fe80f2b6694e0b33e796eb03590ff71.jpg

▲方案拓扑图



02 方案特色


2.1 针对区域部署,全场景覆盖


根据不同场景特征,采取不同的监控设备,进行针对性部署


其中针对前台收银处,前台大厅,电梯,走廊等重点区域,分别选取音频海螺摄像机,全景特写摄像机,电梯半球摄像机,星光海螺摄像机等设备,尽可能提升监控效果,减少监控盲区,确保事件发生后可以查询到有效事件录像。


7ab0fc2d83ad1f47fdb268bf199bef70.jpg


2.2 全局掌控,细节查看


2.2.1 360度全方位监控


酒店大厅是一个大场景区域,安装多个摄像机太多且复杂,监控查看也不方便。


本次方案采用室内全景特写摄像机,360度全方面监控,实现全场景覆盖,监控范围更广。特写镜头想看哪里点哪里,点击自动联动,查看细节更加清楚。


2.2.2 高清细节


摄像机的四个镜头均具备1080高清分辨率,特写镜头支持4倍光学变倍,细节呈现更清楚,可以更好地看清人员外貌特征及行为活动。


3a7cbabc8339250a845fb590a7a79899.jpg


2.3 视音频同步录制,还原现场情形


前台收银处是一个十分重要的区域,通过前台收银处与顾客进行交易、服务沟通等工作,是易发生纠纷的区域。针对收银处采用音频海螺摄像机进行监控。


音频海螺摄像机自带拾音功能,能够进行视频和音频同步录制,完整保留现场的监控画面以及对话声音,为事后取证提供有力的事实依据。除此之外,该摄像机采用吸顶式固定安装,可有效避免人为破坏、被刻意调整角度等情况。


23c38f0b7515a14b5422af3ff504f98a.jpg


2.4 无线AP组网,顾客体验更佳


本方案区别于传统路由器WIFI扩展模式,采取交换机+无线AP模式。


在宽敞的大厅使用吸顶式无线AP,覆盖范围广,抗干扰能力强;在客房位置使用面板式无线AP,外形小巧美观,借助现有暗盒架构,布置简单,有效解决房间内WIFI 信号弱的问题,给客户带来更好的住宿体验。


2d689d625cbbb62a3c24b0e86b23af28.jpg


2.5 电梯隐私空间安全有保障


电梯为半隐私区域,易存在控制系统失灵或供电系统停电以及人为等因素造成的故障现象,从而将乘客围困在电梯中,这时电梯监管人员可以通过视频监控看到电梯场景,平息被困人员的情绪,并完成救援工作,最后记录电梯意外事故供事后取证。


2d4a12b7249a4eff8b2bb936b50fadcf.jpg


2.6 远程监控,实时警戒


快捷酒店覆盖范围广,单凭安保人员不可能实时巡逻,本方案加入视频远程集中管理功能。


只要将摄像机接入后端监控主机,在监控中心集中管理查看监控视频和录像,一旦发生安全事件,工作人员即可通知安保人员,同时安保人员也可以通过萤石云手机APP远程查看监控视频和录像,及时到达事故现场。


65eab7b9b1fb6e93f9d9fe0217d6ff2c.jpg



03 主要设备清单及辅材


9b0e7d16720753d3b774dc241cc22a35.jpg


配件及辅材:摄像机电源、钢制支架、防水盒(摄像机电源防水使用)、防雷器、硬盘、网线、电源线、视频线等。


73f7cb24714ab13bb3048a3b725a52c7.png



长按扫描下载

055fa2cc9e8fa1de0474c212df73c7c9.jpg

海康云商

您身边的安防助手

宜信网交流论坛 - 版权声明 1、在发表言论时,请遵守当地法律法规。主题所有言论纯属个人意见,与本站立场无关。
2、本站所有主题由作者发表,作者享有帖子相关版权,其他单位或个人使用、转载或引用本文时必须征得作者同意并注明来源于宜信网
3、如本帖侵犯到任何版权问题,请立即告知本站,本站将及时予与删除并致以最深的歉意。
4、帖子不遵守当地法律法规、广告、人身攻击等情况时,宜信网管理人员有权不事先通知发贴者而删除本文。
您需要登录后才可以回帖 登录 | 立即注册

本版积分规则

QQ|Archiver|手机版|小黑屋|宜信同城网交流论坛 ( 闽ICP备19021048号 )|站点地图

GMT+8, 2026-3-27 14:26 , Processed in 0.406215 second(s), 15 queries , Redis On.

Powered by Discuz! X3.4

Copyright © 2001-2020, Tencent Cloud.

快速回复 返回顶部 返回列表