宜信同城网交流论坛

 找回密码
 立即注册
开启左侧

鱼塘养殖怎么防止偷钓、投毒?

[复制链接]
发表于 2023-2-19 17:48:39 | 显示全部楼层 |阅读模式 来自 LAN

每年总会看到那么几起鱼虾蟹等其他水产养殖基地(以下统称鱼塘)被偷盗、被投毒的新闻。


养殖户的劳动成果一朝尽毁,家庭收入来源就这么被掐断,关键是事后报警可能还找不到蛛丝马迹。


怎么办?以下就有一个鱼塘智能监控方案,满足用户事前防范的需求,带来全天候高清守护,让养殖户在家中就可通过手机或者电脑了解鱼塘的异常情况。



b1b1dea0647d60181df0250a3fc42597.jpg

▲ 点位图


01

场景痛点


① 晚上常有偷钓者“光顾”,半夜你起床拿着大灯寻找,但他就跟你打“游击战”,甚至可能会威胁生命安全。


② 养狗防止外人入侵,但狗不能告诉你是谁入侵,反而还有可能被毒害。


③ 无时不刻不担心鱼苗被投毒,半夜都一直盯着监控画面看。


④ 用普通监控和红外对射实现报警,误报特别多,因为野外环境复杂,风吹草动都会引起报警,且经常要维护。



5ab8e84fa307093573938a4b5ab5fa28.jpg

▲ 方案拓扑图


02

方案优势


现场震慑提醒,告别“傻瓜式”监控


智能识别


鱼塘周边、岸边、出入口等重点点位采用人工智能技术的海康威视智能警戒摄像机(筒型设备符合IP67防尘防水),能准确识别人体,大大降低因动物等其他干扰因素而产生误报。如偷钓者等人员越过鱼塘岸边,摄像机主动采取警戒,提醒越界者。


摄像机智能侦测的推荐识别距离参考如下:

bcd8b4b3d3638f058b2345d47e712e3f.png


声光震慑+喊话警戒


智能警戒摄像机支持区域入侵越界侦测等两大重点侦测类型,一旦进入事先设置好的界线(如鱼塘边缘),摄像机自动白光频闪、声音告警,同时养殖户可通过手机远程对目标喊话警告,双管齐下,增强震慑效果。


手机远程提醒


通过手机下载萤石云视频APP,一旦有报警就立马推送报警消息至主人手机,主人打开推送的消息内容即可查看现场情况,便于及时做出响应减少损失;即使当天不能实时关注手机,也能通过录像回放,查找可靠证据。


d44cebfd65386074ba8afdf4c1846519.jpg



无需部署网线,无线传输稳定


免布线


大多养殖场远离市区,面积大、布线难,且监控点位多,方案采用室外无线网桥方案,不仅解决监控信号传输问题,还无需花费大量人力挖地布线。


视频稳


海康威视室外无线网桥自动选频,避免网桥之间的频率干扰,保障视频监控数据传输的稳定。


易安装


监控端无线网桥与智能警戒摄像机一同安装于加厚立杆 (前端还包括安装支架和相关基础设施(防水箱等))。中心端无线网桥安装在看守房附近的制高点,多台网桥之间的连接需要配置交换机(注:室外使用,一般推荐使用工业交换机;为防止网桥之间的串扰,多台无线网桥之间互相需要间隔1m以上)。


静动结合,星光级夜视


动点监控


除了定点监控之外,鱼塘中心或显眼位置部署全彩智能警戒球机,警戒距离远,方位灵活可调,且可联动跟踪抓拍,进一步实现监控无漏洞。


星光级高清夜视


考虑到作案时间大多在晚上,应实现监控的夜视效果和清晰度要求。前端摄像机均具有星光级超低照度功能,能有效解决晚上光照不足等问题。


fb56521e29b2975ded1085ee6f798974.jpg

▲ 左为全彩智能球机夜间效果,右为普通球机夜间效果


存储再减半,录像好追溯


大容量高效存储


渔业养殖水域面积较大,分布点较多,且在满足全天24小时监控的情况下,需占用较大容量的硬盘录像机。海康威视智脑NVR不仅满足多盘位大容量存储需求(4盘位/最大6T),Smart265的录像功能大大提升存储效率。


快速回查录像


海康威视智脑NVR具有人车分类检索功能,原本可能需要找半天的录像,现在只要几分钟就可以快速定位到事发录像,大大提高回查效率。


6f6b1f744a428e7fc83a9af91e9819f4.jpg



更多贴心智能应用


海康威视智脑NVR采用的是4.0系统新界面,加入了大量智能应用功能,如人车分类检索、智能信息叠加、同屏预览、摘要回放等功能。同屏预览功能将发现的目标人或车显示在屏幕左侧,不用去看每个视频画面就对警情一目了然。


52265647191b60efcf5ffe09d423127a.jpg




03

主要设备清单及辅材


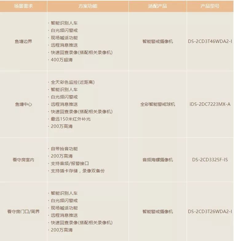
bb6bb7037228b90cd9c3dddc2c060c19.jpg

b73a25acf73d264b1d7525e4944a0858.jpg


另还包括摄像机电源、钢制支架、防水盒(摄像机电源防水使用)、防雷器、硬盘、网线、电源线、视频线等。



康康视频讲堂

本期主题:8月新品推荐及常见问题汇总

ae8a71a99f7366f84cbcdd79471818b4.jpg

扫描二维码进入直播间

温馨提示:康康视频讲堂周三晚上19:00准时开课哟~

宜信网交流论坛 - 版权声明 1、在发表言论时,请遵守当地法律法规。主题所有言论纯属个人意见,与本站立场无关。
2、本站所有主题由作者发表,作者享有帖子相关版权,其他单位或个人使用、转载或引用本文时必须征得作者同意并注明来源于宜信网
3、如本帖侵犯到任何版权问题,请立即告知本站,本站将及时予与删除并致以最深的歉意。
4、帖子不遵守当地法律法规、广告、人身攻击等情况时,宜信网管理人员有权不事先通知发贴者而删除本文。
您需要登录后才可以回帖 登录 | 立即注册

本版积分规则

QQ|Archiver|手机版|小黑屋|宜信同城网交流论坛 ( 闽ICP备19021048号 )|站点地图

GMT+8, 2026-3-27 14:25 , Processed in 0.157433 second(s), 15 queries , Redis On.

Powered by Discuz! X3.4

Copyright © 2001-2020, Tencent Cloud.

快速回复 返回顶部 返回列表