宜信同城网交流论坛

 找回密码
 立即注册
开启左侧

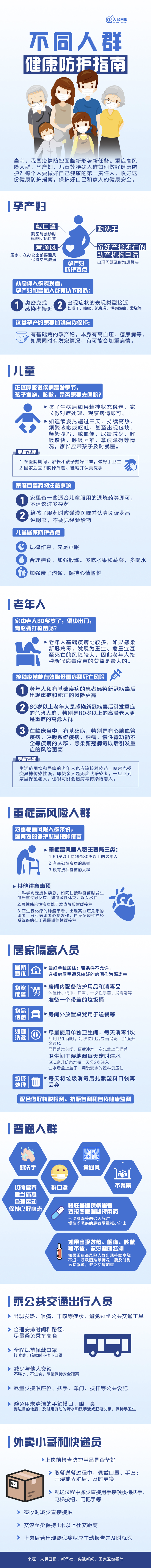
一图看懂!不同人群健康防护指南来了

[复制链接]
发表于 2022-12-14 09:48:00 | 显示全部楼层 |阅读模式
《闽侯县政府网》原文地址:                            首页 > 政务公开 > 法规文件 > 政策法规

一图看懂!不同人群健康防护指南来了

                                                                                    来源:闽侯县                                                                                                                                                                                                发布时间: 2022-12-14 09:48                                                                        
                                
                                
04e7e446d36f6914edd21e08a7a8b3f7.png


原文地址:http://www.minhou.gov.cn/xjwz/zwgk/fgwj/zcfg/202212/t20221214_4503694.htm
宜信网交流论坛 - 版权声明 1、在发表言论时,请遵守当地法律法规。主题所有言论纯属个人意见,与本站立场无关。
2、本站所有主题由作者发表,作者享有帖子相关版权,其他单位或个人使用、转载或引用本文时必须征得作者同意并注明来源于宜信网
3、如本帖侵犯到任何版权问题,请立即告知本站,本站将及时予与删除并致以最深的歉意。
4、帖子不遵守当地法律法规、广告、人身攻击等情况时,宜信网管理人员有权不事先通知发贴者而删除本文。
您需要登录后才可以回帖 登录 | 立即注册

本版积分规则

QQ|Archiver|手机版|小黑屋|宜信同城网交流论坛 ( 闽ICP备19021048号 )|站点地图

GMT+8, 2026-3-27 11:21 , Processed in 0.259615 second(s), 12 queries , Redis On.

Powered by Discuz! X3.4

Copyright © 2001-2020, Tencent Cloud.

快速回复 返回顶部 返回列表